• Voor 15.00u besteld. Vandaag verzonden!
  • Gratis verzending vanaf €75,-
  • Meer dan 5000 producten op voorraad

Honda Super Cub C50h NL

Honda Super Cub C50h NL

Hier zoek je eenvoudig naar onderdelen via de tekeningen van de Nederlandse Honda C50.

De Nederlandse C50 uitvoering is wat wij noemen een oud type (OT) C50. Een in Nederland geleverde C50 was verplicht voorzien van trappers, een wit achterspatbord en een bel. Hij is geleverd in maar twee kleuren: Elefant grey en turf green. Meer details weten? Kijk dan eens onderaan deze pagina.

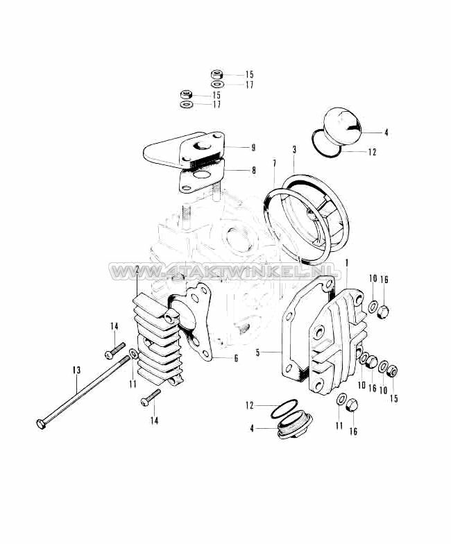
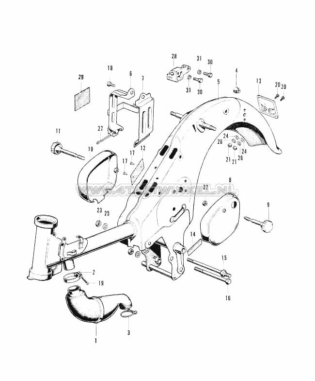
Klik op de tekening voor de lijst met de bijbehorende onderdelen.

Beschikbaarheid van Honda C50 onderdelen

Zoek je Honda C50 onderdelen? Dan ben je bij de 4taktwinkel aan het juiste adres! Wij hebben de meeste onderdelen van een nederlandse C50 standaard op voorraad en kunnen je verder helpen met al jouw vragen of wensen! De Honda C50 is het meest geproduceerde voertuig ter wereld! Dit zorgt ervoor dat veel onderdelen in productie blijven door Honda zelf. Ook is er een grote aftermarket voor onderdelen beschikbaar! Toch zitten er veel verschillen tussen de verschillende types supercub die geleverd zijn door de jaren. Deze verschillen maken sommige originele onderdelen wat moeilijker te vinden. Lees verder hierover hieronder! 

Slijtgevoelige onderdelen Honda C50

Zoals elk voertuig heeft ook de Honda C50 slijtageonderdelen. De banden, remschoenen, accu, contactpunten en condensator zijn slijtageonderdelen. Let hier dus op als je van plan bent om een Honda C50 aan te schaffen! Meer weten over het kopen van een c50? Check dan onze koopgids hieronder!

De Nederlandse Honda C50

De Nederlandse Honda C50 kwam begin jaren 70 op de Nederlandse markt.
Het is een van de vele uitvoeringen die Honda heeft gebouwd in deze model reeks. De C50 of ook wel Cub of Supercub, is het meest gebouwde voertuig ter wereld! De modellijn loopt nog, dus het aantal loopt nog op!
Ze zijn (net zoals bijvoorbeeld de Volkswagen golf) in zeer veel verschillende uitvoeringen gemaakt. Denk daarbij aan land specifieke eisen die doorgevoerd zijn (zoals in Nederland de trappers, het witte achterspatbord, enz...) maar ook aan motorfiets uitvoeringen: De 70cc C70 en de 90cc C90 (ook nog 110cc en 125cc op latere nazaten zoals de Honda wave en Innova en cub 125)

Je kunt de Cub type's grofweg verdelen in:

  • C50 OT (oud type) tank met boutjes op het frame, contactpunten ontsteking, 6 volt elektra
  • C50 K1, K2, K3: tank verzonken in het frame, contactpunten ontsteking, 6 volt elektra
  • C50 NT (nieuw type) tank verzonken in het frame, CDI ontsteking, 12 volt elektra
Maar ook deze verdeling is weer verder op te splitsen in verschillende type's
Dit om maar aan te geven dat je pas kunt stellen of de C die je bezit wel of niet origineel is, als je precies weet welk type Cub je bezit.

Enkele voorgangers zijn voor Nederland de Honda C310a en Honda C310s, maar wereldwijd gezien is zijn voorgangen eigenlijk de C100.
Er zijn ook veel replicas gemaakt, zoals de SMC cub 50 en 110, en de Suzuki townmate.

Kenmerken Nederlandse Honda C50:

Deze kenmerken gelden voor de in Nederland geleverde Honda C50:
  • Framenummer begint met C50L of C50H
  • Framenummer heeft na C50L of C50H altijd nog 6 cijfers, dus: C50L-123456
  • Frame is voorzien van een NL keur: B1123 of B1108
  • Voorzien van trappers (het was immers een brom"fiets")
  • Achterspatbord is wit
  • Achterlicht is van het merk ULO
  • Geleverd in twee kleuren: "elefant grey" en "turf green"
  • Voorzien van een bel, geen toeter
  • 6 volt systeem
  • Contactpunten ontsteking van Mitsubishi
  • Zadel geschikt voor twee personen

Heb je een Nederlandse C50?

Gebruik dan de bovenstaande tekeningen om de juiste onderdelen te vinden en te bestellen om jouw Honda C50 te onderhouden, repareren of te restaureren!

Heb je nog geen C50?

Kijk dan eens tussen ons aanbod gebruikte bromfiesen of import uit Japan.

We gebruiken cookies om uw browse-ervaring te verbeteren en ons websiteverkeer te analyseren. Door op ‘Accepteren’ te klikken, stemt u in met ons gebruik van cookies.